Feuerwehr
Seit 01.01.2014 besteht die Feuerwehr Regio Jegenstorf aus den Gemeinden Jegenstorf (inkl. Ortsteile Ballmoos, Münchringen und Scheunen), Iffwil und Zuzwil. Das Hauptmagazin befindet sich in Jegenstorf am Gruebeweg 7.
Es grüsst: Der Kommandant
Notrufnummern
News
Wir suchen dich!
Wer sind wir?
Wir sind die Regio Feuerwehr der Gemeinden Jegenstorf (inkl. Ortsteile Ballmoos, Münchringen und Scheunen), Iffwil und Zuzwil.
Unsere Feuerwehr besteht aus rund 80 motivierten Jugendlichen, Frauen und Männer.
Zu unseren Fahrzeugen gehört ein Tanklöschfahrzeug (TLF), ein Atemschutzfahrzeug, ein Pionierfahrzeug, ein Verkehrsbus und zwei Truppentransporter.
Zu unserem Material gehören: Atemschutzgeräte, Motorspritzen, Leitern, Notbeleuchtung, Funkgeräte, Motorsägen, Wärmebildkameras
und vieles mehr.
Wer suchen wir?
• Motivierte Jugendliche, Frauen und Männer zwischen 14 und 43 Jahren
• Arbeiten oder Wohnen in einer der Gemeinden
• Es sind keine Vorkenntnisse erforderlich
• Hilft gerne anderen
• Bereitschaft Wochenendpikett zu leisten
• Mind. 10 Übungen pro Jahr zu besuchen und bei einem Alarm sofort auszurücken
Was bieten wir?
• Zeitgerechte Besoldung/Entlöhnung
• Möglichkeit schnell Kontakte in unseren Gemeinden zu knüpfen
• Interessante Übungen
• Möglichkeit sich zu Spezialisieren oder Führung zu übernehmen
• Kameradschaft
• Befreiung von der Feuerwehrersatzabgabe
• Fachkundige Aus- und Weiterbildung
• Professionelle Ausrüstung (Material/Fahrzeuge)
Bei Fragen:
Mirco Friedli
Kommandant
Email
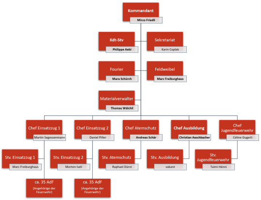
Organigramm

Fahrzeuge









